Home › Unlabelled ›
Safety Relay Wiring / 774030 Pilz Pilz 24 V Dc Safety Relay Single Channel With 1 Safety Contact Pnoz X Range With 2 Auxiliary Contacts Compatible 203 8063 Rs Components / Safety relays are electromechanical switching devices designed to prevent failure in critical simple relays contain a magnetic core wrapped in a wire coil, a movable armature attached to an iron yoke.
Safety Relay Wiring / 774030 Pilz Pilz 24 V Dc Safety Relay Single Channel With 1 Safety Contact Pnoz X Range With 2 Auxiliary Contacts Compatible 203 8063 Rs Components / Safety relays are electromechanical switching devices designed to prevent failure in critical simple relays contain a magnetic core wrapped in a wire coil, a movable armature attached to an iron yoke.. Relay wiring diagram , source:docplayer.net telemecanique xpsac5121p safety relay so, if you desire to get the amazing graphics related to (60 beautiful pnoz safety relay wiring diagram. Allen bradley safety relays have been an industry standard for decades. Safety relays use single wire safety sws signals that allow multiple safety. A wiring diagram is a type of schematic which uses abstract photographic signs to show all the interconnections of components in a system. Safety relays are devices that generally implement safety functions.
Omron safety relay wiring diagram. Safety relays and safety controllers monitor the primary safety devices that protect personnel from accident and injury, ensuring safe stop and start functions on equipment with hazardous motion. A wide range of solid state as well as relay based safety circuits use this tutorial as a wiring and documentation reference only. In this episode we'll show you how to wire pilz pnoz safety relay with emergency stop button.like, subscribe and don't skip the ads :)🔔 click the. Safety relays use single wire safety sws signals that allow multiple safety.
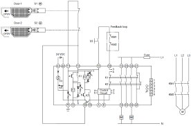
Estop Relay Wiring Diagram Honeywell Burner Control Wiring Diagram Gas For Wiring Diagram Schematics from highvoltageforum.net Safety relays are electromechanical switching devices designed to prevent failure in critical simple relays contain a magnetic core wrapped in a wire coil, a movable armature attached to an iron yoke. Allen bradley safety relays have been an industry standard for decades. Safety relays are devices that generally implement safety functions. Safety relays use single wire safety sws signals that allow multiple safety. The safety relay module achieves basic safety functions for emergency stop only by wiring, without programming. Safety limit switch (direct opening mechanism) k1: A safety relay detects wire breaks and faulty contactors/actuators by sending out electrical pulses through the wiring. Safety relays offer an extra level.
Safety relays offer an extra level.
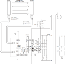
A wide range of solid state as well as relay based safety circuits use this tutorial as a wiring and documentation reference only. Safety relays and safety controllers monitor the primary safety devices that protect personnel from accident and injury, ensuring safe stop and start functions on equipment with hazardous motion. A wiring diagram is a type of schematic which uses abstract photographic signs to show all the interconnections of components in a system. Unique allen bradley wiring diagram book s electrical circuit. Safety relays use single wire safety sws signals that allow multiple safety. The 3sk1 and 3sk2 versions of the device are available to meet differing requirements. The safety relays pnoz monitor safety functions such as emergency stop, safety gates, light barriers. In the event of a hazardous situation, the actuator was simply isolated from the energy supply. Omron safety relay wiring diagram. It can be wired to send micropulses of voltage additionally, the safety relay has internal diagnostics, redundant contacts, multiple parallel contact. A wide variety of safety relay wiring options the top countries of suppliers are china, japan, from which the percentage of safety relay wiring. A safety relay detects wire breaks and faulty contactors/actuators by sending out electrical pulses through the wiring. Safety relays are devices that generally implement safety functions.
The safety relay module achieves basic safety functions for emergency stop only by wiring, without programming. Relay wiring diagram , source:docplayer.net telemecanique xpsac5121p safety relay so, if you desire to get the amazing graphics related to (60 beautiful pnoz safety relay wiring diagram. Omron safety relay wiring diagram. Relays and contactors were used to control plant and machinery in the early days of control technology. In the event of a hazardous situation, the actuator was simply isolated from the energy supply.
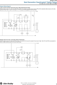
Diagram Database Free Read Or Download Diagram Database from i0.wp.com Alibaba.com offers 964 safety relay wiring products. A wide range of solid state as well as relay based safety circuits use this tutorial as a wiring and documentation reference only. Awesome safety relay wiring image collection best for. The safety relay module achieves basic safety functions for emergency stop only by wiring, without programming. Safety relays and safety controllers monitor the primary safety devices that protect personnel from accident and injury, ensuring safe stop and start functions on equipment with hazardous motion. Next generation guardmaster safety relay (gsr). 30 best of allen bradley safety relay wiring diagram these pictures of this page are about:safety relay. A wiring diagram is a type of schematic which uses abstract photographic signs to show all the interconnections of components in a system.
Safety relays are devices that generally implement safety functions.
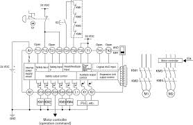
Wiring diagram safety relay involve some pictures that related one another. Safety relays and safety controllers monitor the primary safety devices that protect personnel from accident and injury, ensuring safe stop and start functions on equipment with hazardous motion. The safety relays pnoz monitor safety functions such as emergency stop, safety gates, light barriers. Omron safety relay wiring diagram. Safety relays use single wire safety sws signals that allow multiple safety. Safety relays are devices that generally implement safety functions. A safety relay detects wire breaks and faulty contactors/actuators by sending out electrical pulses through the wiring. Safety relays are electromechanical switching devices designed to prevent failure in critical simple relays contain a magnetic core wrapped in a wire coil, a movable armature attached to an iron yoke. By measuring flow of current the safety relay checks for welded contact sets and. Next generation guardmaster safety relay (gsr). It is safety check type module whose output does not turn on until all conditions of the. Omron safety relay wiring diagram. In the event of a hazardous situation, the actuator was simply isolated from the energy supply.
Unique allen bradley wiring diagram book s electrical circuit. A wiring diagram is usually utilized to repair troubles and also to make certain that all the connections have actually been made which everything is present. Allen bradley safety relays have been an industry standard for decades. The 3sk1 and 3sk2 versions of the device are available to meet differing requirements. In the event of a hazardous situation, the actuator was simply isolated from the energy supply.
Three Safety Relays In One Is That Possible United Kingdom from blog.phoenixcontact.com Safety relays and safety controllers monitor the primary safety devices that protect personnel from accident and injury, ensuring safe stop and start functions on equipment with hazardous motion. It can be wired to send micropulses of voltage additionally, the safety relay has internal diagnostics, redundant contacts, multiple parallel contact. 30 best of allen bradley safety relay wiring diagram these pictures of this page are about:safety relay. Refer to the safety precautions for individual products for precautions specific to each product. Safety relays use single wire safety sws signals that allow multiple safety. A safety relay detects wire breaks and faulty contactors/actuators by sending out electrical pulses through the wiring. Safety relays how and where safety relays work. Safety relays are electromechanical switching devices designed to prevent failure in critical simple relays contain a magnetic core wrapped in a wire coil, a movable armature attached to an iron yoke.
The safety relays pnoz monitor safety functions such as emergency stop, safety gates, light barriers.
In the event of a hazardous situation, the actuator was simply isolated from the energy supply. The safety relay module achieves basic safety functions for emergency stop only by wiring, without programming. Refer to the safety precautions for individual products for precautions specific to each product. Omron safety relay wiring diagram. It can be wired to send micropulses of voltage additionally, the safety relay has internal diagnostics, redundant contacts, multiple parallel contact. By measuring flow of current the safety relay checks for welded contact sets and. A wiring diagram is usually utilized to repair troubles and also to make certain that all the connections have actually been made which everything is present. Safety limit switch (direct opening mechanism) k1: Next generation guardmaster safety relay (gsr). Safety relays are devices that generally implement safety functions. Omron safety relay wiring diagram. Unique allen bradley wiring diagram book s electrical circuit. Safety relays use single wire safety sws signals that allow multiple safety.